#UPERP10T06 - Mengubah Gitbook ke PDF

Berikut cara mengubah format Gitbook ke format PDF :


1. Buka www.gitbook.com nah kemudian log-in


2. Klik tanda panah kebawah di sebelah tulisan Edit, lalu kalian klik Settings



3. Kemudian setelah masuk ke dalam Settings, pilih kolom Options - Features, kemudian klik tombol Bulat yang bertuliskan E-book (PDF, MOBI, dan EPUB).



4. Setelah itu, tunggu beberapa menit untuk menunggu agar Gitbook memproses pengubahan dalam bentuk Format PDF.



5. Setelah itu lihat Updates, jika sudah ter-update maka kita kembali kehalaman utama, untuk mengubah Gitbook Menjadi PDF.

#UPERPT06 - Setting Email


Pilih database yang akan digunakan, kemudian masukan username admin beserta passwordnya


Masuk ke menu setting - users - create


Masukan nama, alamat email, beserta aplikasi yang terkait bagian orang tersebut. Klik save


Klik more - change password untuk merubah password


#UPERP10UAS05 – Memasukan Data Tugas

Setelah semua soal dikerjakan, saatnya memasukkan data tugas di google form

1. Klik link berikut : https://docs.google.com/forms/d/e/1FAIpQLSfnu220NIB2nEgegLBGlsph7dG_s93eQfBfH5_Cldr8-RsNHA/viewform?usp=sf_link 

2. Isi semua data dengan benar sesuai pertanyaan


 3. Setelah mengisi form dan berhasil, akan keluar gambar seperti berikut


#UPERP10UAS02 - Skenario Modul Accounting

A)    Buatlah Skenario modul tiap mahasiswa yang mengikut sertakan Kelompok lain (*Penambahan dan melengkapi data) dalam masing-masing modul seperti yang sudah Anda dapatkan di masing modul terdahulu, lalu ceritakan alur proses pembuatan datanya. Contoh: PT KITA menjual CPU, Harddisk dll. Ke kelompok PT BSM. Maka buat transaksi antar kelompok atau dalam kelompok tersebut. Jelaskan bagaimana anda mengintegrasikan data antar kelompok tersebut. Supaya seragam antara 2 kelompok yang bersangkutan (transaksi, stock, harga, tagihan,  pengadaan, pajak, penilaian pegawai, tanggung jawab masing-masing pegawai admin dll.)

Transaksi dilakukan antara PT. Jelly Fish Indonesia sebagai supplier dan PT. Kaktus Berduri sebagai customer. PT. Kaktus Berduri memesan Alat Tulis Kantor dengan menerbitkan Purchase Order yang isinya berupa amplop coklat sebanyak 100 pce dan stabilo sebanyak 10 pce. Setelah barang dikirim oleh PT. Jelly Fish Indonesia dan diterima oleh bagian gudang PT. Kaktus Berduri, maka selanjutnya PT. Jelly Fish Indonesia akan mengeluarkan invoice untuk penagihan pembayaran. Selain invoice, PT. Jelly Fish Indonesia juga melampirkan beberapa dokumen pendukung seperti Purchase Order, Surat Jalan, dan Delivery Note yang sudah ditandatangani oleh bagian gudang PT. Kaktus Berduri.





Setelah Accounting PT. Kaktus Berduri menerima invoice dari supplier, Accounting akan mencocokan terlebih dahulu antara yang tercantum di Purchase Order, Invoice, dan Delivery Note. Apabila semua sudah sesuai, Accounting akan memvalidate invoice tersebut. Apabila belum sesuai, Accounting akan mengcancel invoice tersebut dan mengembalikannya kepada supplier untuk diperbaiki terlebih dahulu.




Setelah invoice divalidate, Accounting akan menjadwalkan pembayaran sesuai term of payment yang telah disetujui oleh kedua belah pihak, input metode pembayarannya (cash/ transfer via bank), dan pembayaran akan diregistrasikan.


Apabila proses pembayaran berhasil, maka status invoice tersebut otomatis akan berubah menjadi paid.






Accounting akan membuat jurnal Di menu Journal Entries dan jurnal tersebut akan di posting



Dalam menu chart of Accounts, kita bisa lihat transaksi debit, credit, dan balance yang kita miliki.

Berikut link video panduan bertransaksi di youtube https://youtu.be/Dg5xf_By5RA atau lihat dibawah ini


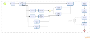
#UPERP10UAS01 - Bisnis Proses + Template

Bizagi pribadi (modul) dan kelompok (gabung)

A. Sempurnakan dan lengkapi lagi Bisnis Proses yg pernah Anda buat. Tambahi 1 level lagi (Level terakhir adalah screen shot panduan menjalankan Odoo sesuai dengan modul masing-masing) Gunakan Bizagi. File *.bpm juga harus dikumpulkan. Ada dua bisnis proses : punya Anda sendiri per mahasiswa dan menggabungkan jadi satu kelompok. Silakan kerja sama dengan sesama anggota kelompok. Soal ini hanya menyempurnakan dari tugas sebelumnya

Level 1   : SPC (supplier – Perusahaan - customer) – putih


Level 2   : P → sales – purchase – accounting – HRD – hijau


Level 3   : Detail masing-masing modul – (bisnis proses) – biru


Level 4   : Odoo – Menu utama – sub menu (sub bisnis proses) – kuning


Level 5   : Odoo – transaksi – form (screen shoot odoo) – pink


B. Buatlah master data sesuai modul masing – masing sesuai template (pakai Excell atau spreadsheets). Contoh template bisa didownload di link atas.

Master data dapat dilihat di link berikut ini. https://drive.google.com/open?id=0B54o8DiMEs8KcVltYnBOMW9hWjA 

#UPERP10UAS04 - Menterjemah dan Menjawab



Sebenarnya sebelum kita implementasi ERP/Odoo, ada kuesioner yang harus dijawab, sehingga akan muncul kebutuhan. Tugas no 4 ini adalah menterjemahkandari Bahasa Inggris ke Indonesia. Masing – masing mahasiswa mendapatkan tugas terjemah sesuai dengan bagian (saya kebagian file 4C mulai nomor 5941 - 6006).

Anda tidak perlu menterjemahkan seluruh file, hanya sesuai dengan daftar mahasiswa. Daftar mahasiswa dan bagian/file dan nomor yang diterjemahkan silakan lihat link https://drive.google.com/drive/folders/0B20NufdwCWMlOXpROERJUmdUaGs?usp=sharing

A.      Anda menterjemahkan. File jawaban dalam bentuk spreadsheets ber-extensi *.xls.


B.     Setelah diterjemahkan, buat 1 kolom disebelahnya, dan jawablah pertanyaa sesuai dengan kondisi Perusahaan kelompok Anda (PT. KITA, PT. BMS, dll), tergantung kelompoknya. Soal ini tidak ada hubungannya dengan pembagian kelompok modul di kelas.

Berikut screenshot sebagian jawabannya.


#UPERP10UAS03 – Install Add Ons

Untuk memperluas wawasan tentang addon, setiap Mahasiswa/i meng-Install 2 modul Add-Ons tambahan yang tidak berhubungan dengan pembagian modul kelompok sesuai dengan yang tercantum di : https://drive.google.com/drive/folders/0B20NufdwCWMlOXpROERJUmdUaGs?usp=sharing saya mendapatkan Purchase order line stock available dan HR timesheet previous month filter.

Explore, Ceritakan dan Jelaskan:

A)    Tiap mahasiswa harus melengkapi data/cell yang masih kosong (jika ada) seperti nama technical add on dan link add on. Melengkapi dan menulis langsung pada Google spreadsheets link di atas. Petunjuk googling di www.odoo.com/apps atau masuk ke Odoo di localhost. Menu Setting > Apps.
Data / cell yang masih kosong di modul saya sudah saya perbaharui (blok kuning), berikut linknya https://drive.google.com/open?id=1CieP-I15mHNJqRE_y_s0UHuuO6Xk74991r9wSEj-2zU 



B)     Cara install modul add-ons. Saran : sebaiknya install modul utama yang berhubungan dengan modul yang diassign. Tapi kalau Anda mau pakai database kelompok, juga tidak apa apa. Khusus no 3 ini, gunakan Server Odoo LOCAL di laptop Anda sendiri, supaya nanti server utama tidak rusak. Berikut langkah-langkahnya.

·    Buka laman odoo.com/apps/modules lalu cari addons yang ingin di install (Purchase order line stock available dan HR timesheet previous month filter)


·         Pilih addons lalu download sesuai versi odoo yang dimiliki

 

·         Ekstrak file yang sudah di download


·         Copy hasil extract ke directory addons di C:\Program Files (x86)\Odoo 8.0-20170316\server\openerp\addons

         
·         Restart Odoo melalui Task Manager  dengan cara klik kanan pada bagian menu – task manager - services

                                                                                               
·         Buka Odoo menggunakan local host pada link http://localhost:8069/web setelah itu login dengan database yang dipakai sebelumnya


·         Pilih menu settings pada menu bar diatas (warna hitam) lalu pilih update Module List, setelah terbuka maka akan muncul kotak pilihan setuju atau tidak setuju untuk mengupdate. Pilih setuju kemudian klik update.


·         Pada kolom search hapus semua filter jika terisi dengan klik tanda silang di bagian kanan kolom search lalu ketik nama modul yang baru saja di download, jika sudahada langsung klik install untuk mengisntall modul add-ons tersebut

                                    
C)     Download modul tambahan *.zip dari www.odoo.com/apps. File modul ini harus disertakan dalam pengumpulan tugas.
File modul *.zip sudah saya upload di Google Drive, silahkan klik link berikut ini https://drive.google.com/open?id=0B9kX1mxCwgwKUWxvaXI1X1NaUzg dan https://drive.google.com/open?id=0B9kX1mxCwgwKZUNub3Z5blYzVkE

D)    Panduan cara menggunakan modul add-ons tersebut
Pada saat membuat Purchase Orders, forecast quantity akan otomatis muncul (dihitung dari quantity on hand – outgoing + incoming)


E)     Kegunaan masing-masing modul add-ons.
  • ·         Purchase order line stock available : Memungkinkan kita untuk melihat kuantitas stok secara virtual dari suatu produk di daftar Purchase Order
  • ·         HR timesheet previous month filter : Untuk menambahakan filter pada bulan sebelumnya untuk timesheet line, filter tampilan analitik sebelum bulan berjalan, filter timesheet di bulan sebelumnya.

F)      Perbedaan sebelum dan sesudah modul add-ons diinstall.
  • ·         Sebelum modul add-ons Purchase order line stock available diinstal

  • ·         Sesudah modul add-ons Purchase order line stock available diinstal (ada tambahan kolom forecast quantity)


G)    Database yang ada (muncul) saat modul add-ons diinstall juga harus dikumpulkan
Untuk database tidak ada yang muncul saat modul add-ons diinstall. Saya hanya memasukan database lama yang sudah didownload dari tugas sebelumnya

H)    Screen Shot serta posting laporannya di blog pribadi dan blog kelompok.

Screenshot postingan di blog pribadi


 Screenshot postingan di blog kelompok


I)       Posting khusus soal ini di slack channel :#5-modul-odoo